HomeConceptual Framework

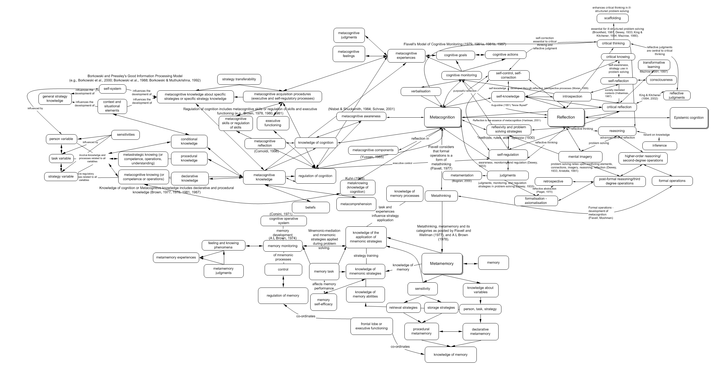
CONCEPTUAL FRAMEWORK OF METACOGNITION

Diagram 9.8 Diagram 8.7 Diagram 9.7 Diagram 9.6 Diagram 8.3 Diagram 8.3 Diagram 3.2 Diagram 3.1 Diagram 4.1 Diagram 4.1 Diagram 3.2 Diagram 3.1 Diagram 2.1 Diagram 2.3 Diagram 2.2 Diagram 2.2 Diagram 2.2 Diagram 2.1 Diagram 2.2 Diagram 2.2 Diagram 9.5 Diagram 4.1 Diagram 4.1 Diagram 3.2 Diagram 2.4 Diagram 2.4 Diagram 4.2 Diagram 8.7 Diagram 8.6 Diagram 8.5 Diagram 8.5 Diagram 4.2 Diagram 8.4 Diagram 9.1 Diagram 8.5 Diagram 4.2 Diagram 8.8 Diagram 5.4 Diagram 5.1 Diagram 5.5 Diagram 7.8 Diagram 5.3 Diagram 5.2 Diagram 5.3 Diagram 7.6 Diagram 5.5 Diagram 7.6 Diagram 7.9 Diagram 5.3 Diagram 6.1 Diagram 6.2 Diagram 6.2 Diagram 6.2 Diagram 6.2 Diagram 6.2 Diagram 7.1 Diagram 7.2 Diagram 7.3 Diagram 7.7 Diagram 4.2 Diagram 9.1 Diagram 9.1 Diagram 9.1 Diagram 9.1 Diagram 8.8 Diagram 8.8 Diagram 9.2 Diagram 9.3 Diagram 9.4 Diagram 4.2 Diagram 5.4 Diagram 9.2 Diagram 4.2 Diagram 9.5 Diagram 8.6 Diagram 8.7 Diagram 8.7 Diagram 3.2 Diagram 3.1 Diagram 9.5 Diagram 5.5