HomeTaxonomy of Metacognition

TAXONOMY OF METACOGNITION

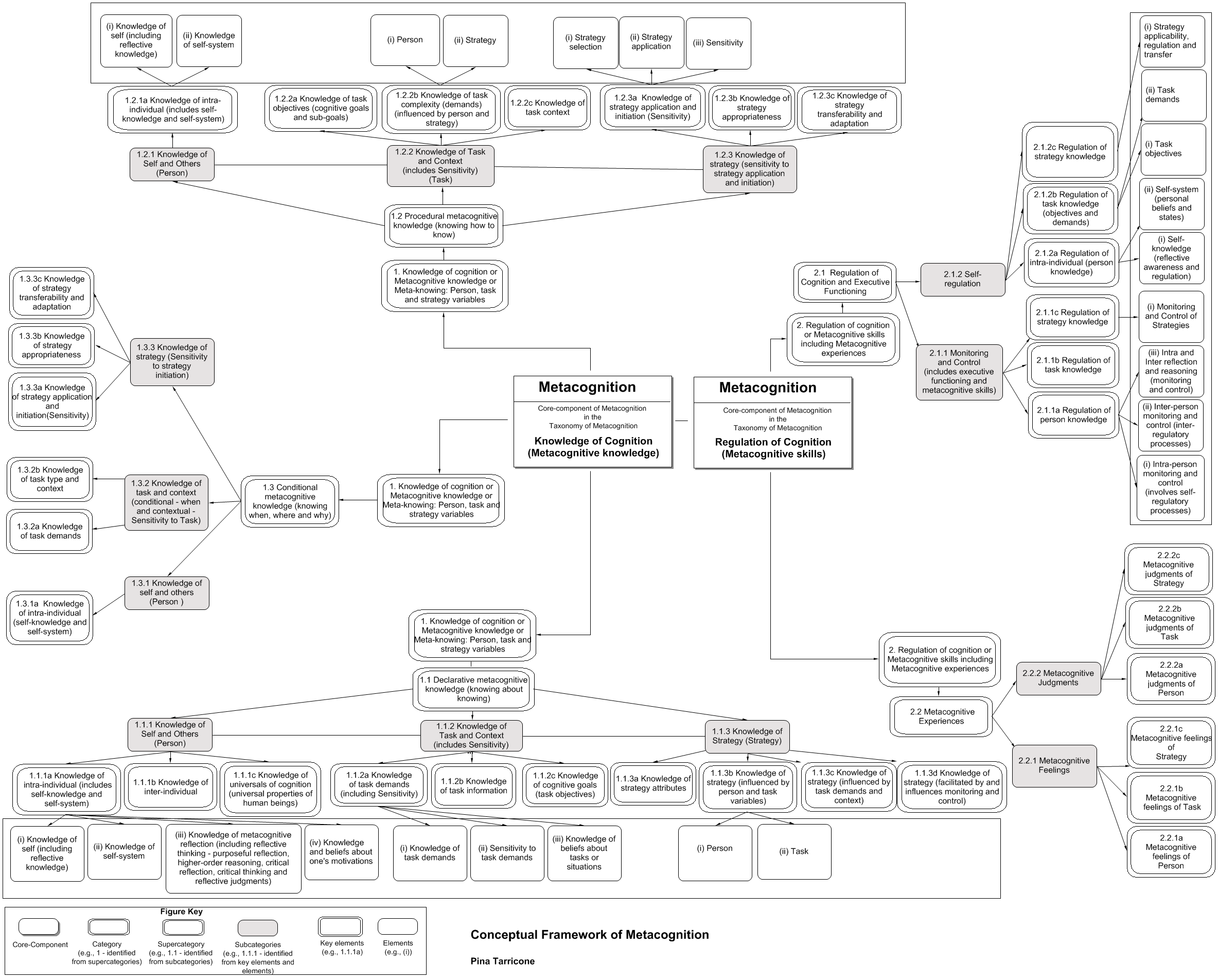
Diagram 9.3 Diagram 9.3 Diagram 9.3 Diagram 10.2 Diagram 9.1 Diagram 9.4 Diagram 9.4 Diagram 9.4 Diagram 9.2 Diagram 9.2 Diagram 10.1 Diagram 9.1 Diagram 9.2 Diagram 10.5 Diagram 9.6 Diagram 9.8 Diagram 9.7 Diagram 8.3 Diagram 9.5 Diagram 8.5 Diagram 10.4 Diagram 9.1 Diagram 10.3 Diagram 8.4 Diagram 8.5