Figure 5.2 Figure 5.5 Figure 7.8 Figure 7.6 Figure 7.9 Figure 5.1 Figure 6.1 Figure 7.7 Figure 7.6 Figure 6.2 Figure 5.3

The concepts related to Figure 5.4 in the conceptual framework are shaded.
Mouseover other concepts and click to other figures.

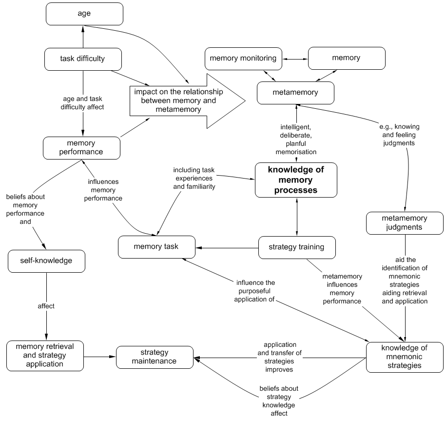
KNOWLEDGE OF MEMORY PROCESS

5.10 Metamemory is important for strategy application, transfer and maintenance.
5.13 Metamemory judgments facilitate the identification of mnemonic strategies supporting the retrieval and allocation of a memory to a context.
5.14 Beliefs about memory performance, self-knowledge, strategy knowledge and motivation affect memory retrieval and strategy application.
5.15 Strategy training and new memory tasks provide a context to understand differences in memory performance and how metamemory influences memory performance.

See other related assertions on page 69 in the book The Taxonomy of Metacognition.

Diagram 5.4