Figure 6.2 Figure 6.2 Figure 7.2 Figure 7.3 Figure 5.4

The concepts related to Figure 7.1 in the conceptual framework are shaded.
Mouseover other concepts and click to other figures.

DECLARATIVE METAMEMORY

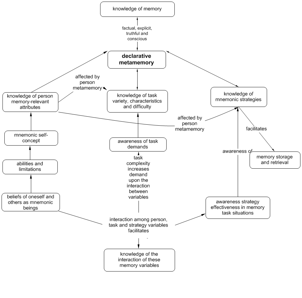
7.4 Declarative metamemory involves factual, explicit, truthful and conscious knowledge about memory. Person memory characteristics, memory task demands and knowledge of mnemonic strategies facilitate memory acquisition, storage and retrieval.
7.5 Person declarative metamemory or mnemonic self-concept involves knowledge of person memory-relevant attributes, abilities and limitations including beliefs of oneself and others as mnemonic beings.
7.6 Task declarative metamemory involves knowledge of task variety, characteristics and difficulty facilitating an understanding of task demands. This is also affected by person metamemory.
7.7 Strategy declarative metamemory involves knowledge of various mnemonic strategies and the awareness of their effectiveness in memory task situations. This is affected by person metamemory.
7.8 Interaction among person, task and strategy variables facilitates metamemory and therefore knowledge of the interaction of these memory variables.
7.9 Memory task complexity increases demands upon the interaction between the metamemory variables.

See other related assertions on page 99 in the book The Taxonomy of Metacognition.

Diagram 7.1